轴承盖冲压模具设计-级进模含3张CAD图(ID:1690508)
# | 文件名称 | 文件大小 |
---|---|---|
1 | 17326947261780.zip | 1.38M |
2 | 任务书.doc | 26.50K |
3 | 凹模.dwg | 61.42K |
4 | 字数.JPG | 60.61K |
5 | 封面.doc | 24.50K |
6 | 装配图.dwg | 108.21K |
7 | 轴承盖.dwg | 58.25K |
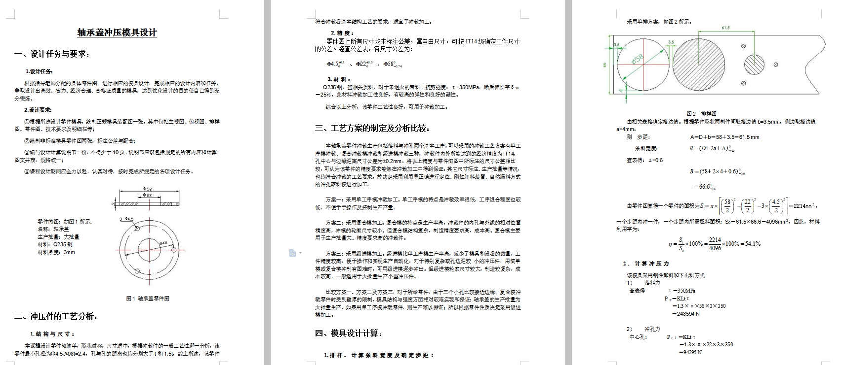
8 | 轴承盖冲压模具设计-级进模说明书.doc | 754.92K |
9 | 1字数.JPG | 60.61K |
10 | 2说明书前三页.JPG | 607.81K |
11 | 360截图20200805125714234 | 795.91K |
12 | 3设计所包含文件.jpg | 19.86K |
13 | 凹模.gif | 12.93K |
14 | 装配图.gif | 15.70K |
15 | 轴承盖.gif | 8.75K |
此图纸下载需要250金币
立即下载
发布者
设计吧
创作: 5032
粉丝: 44
加入时间:2024-02-20

模型信息
图纸格式:dwg
文件大小:1.42M
所需金币:250
上传时间:2024-11-27 16:05:27
是否可编辑:可修改,包括参数
版本:AutoCAD 2004
标签
图纸简介
版权说明
用户在本站上传的作品如侵犯到您的权益,请与本站管理员联系删除。用户在本站下载的原创作品,只拥有作品的使用权,著作权归原作者所有,未经合法授权,用户不得以任何形式发布、传播、复制、转售该作品。
作者其它图纸 查看更多
猜你喜欢