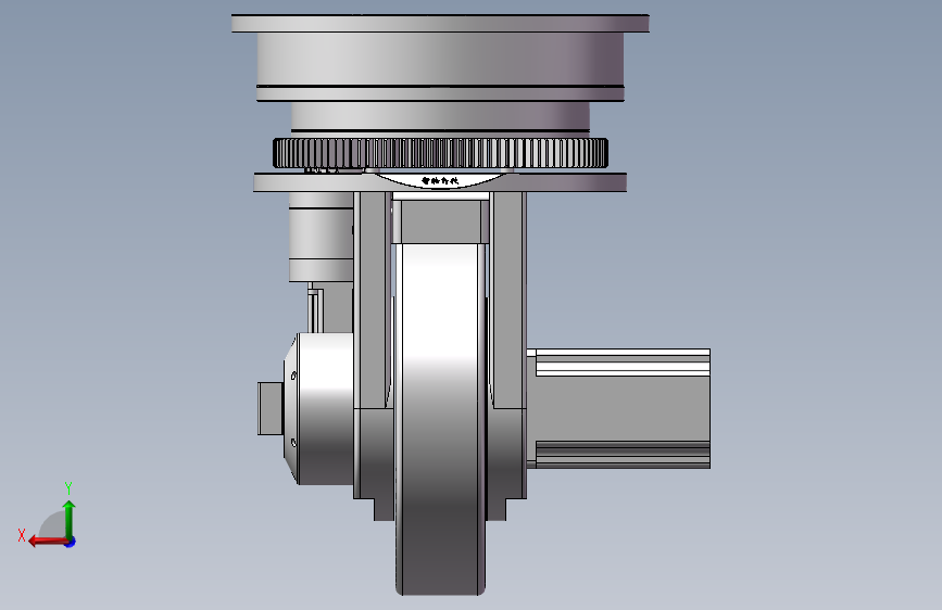
X3078-电机驱动转向轮三维SW2016无参== 520041=20(ID:1833415)
| # | 文件名称 | 文件大小 |
|---|---|---|
| 1 | 17378664656820.rar | 3.04M |
| 2 | 智轮科技大250带缓冲小.SLDPRT | 3.10M |
此图纸下载需要19金币
立即下载
发布者
精明的飞机
创作: 9169
粉丝: 195
加入时间:2023-08-20
模型信息
图纸格式:sldprt
文件大小:3.11M
所需金币:19
上传时间:2025-01-26 12:41:05
是否可编辑:可修改,包括参数
版本:SOLIDWORKS 2016
标签
图纸简介
版权说明
用户在本站上传的作品如侵犯到您的权益,请与本站管理员联系删除。用户在本站下载的原创作品,只拥有作品的使用权,著作权归原作者所有,未经合法授权,用户不得以任何形式发布、传播、复制、转售该作品。
作者其它图纸 查看更多

0.png)
1.png)
2.png)
3.png)
4.png)