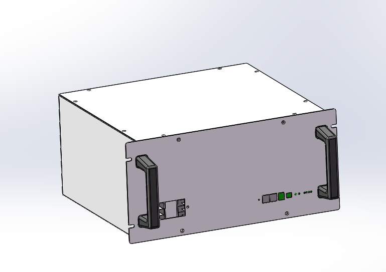
5U电源机箱(ID:1896561)
截图
AI截图渲染
✨AI图片渲染
| # | 文件名称 | 文件大小 |
|---|---|---|
| 1 | 17408766422454.zip | 7.11M |
| 2 | 50AH软包电池.SLDPRT | 137.95K |
| 3 | 5U机箱加工.dwg | 914.65K |
| 4 | 5U电源机箱整体.jpg | 72.68K |
| 5 | BMS保护板.SLDPRT | 227.86K |
| 6 | LS505-.SLDPRT | 2.68M |
| 7 | 机箱下料图.jpg | 16.66K |
| 8 | 机箱前封板.SLDPRT | 544.89K |
| 9 | 机箱围板11.SLDPRT | 455.86K |
| 10 | 机箱封板.SLDPRT | 165.02K |
| 11 | 爆炸整体细节.jpg | 121.11K |
| 12 | 电池包.SLDASM | 136.54K |
| 13 | 电池包固定板1.SLDPRT | 464.84K |
| 14 | 电池包固定板2.SLDPRT | 482.00K |
| 15 | 电池包固定板3.SLDPRT | 171.18K |
| 16 | 盖板.SLDPRT | 104.31K |
| 17 | 箱体焊接...SLDASM | 142.35K |
| 18 | 箱体装配.SLDASM | 588.71K |
| 19 | 箱体装配.STEP | 3.54M |
| 20 | 箱体连接板.SLDPRT | 178.48K |
此图纸下载需要150金币
立即下载
发布者
zmy2018
创作: 16
粉丝: 1
加入时间:2023-05-10
模型信息
图纸ID:1896561
图纸格式:sldprt,dwg,sldasm,step
文件大小:7.28M
所需金币:150
上传时间:2025-03-02 08:50:43
是否可编辑:可修改,包括参数
软件版本:SOLIDWORKS 2020
标签
图纸简介
5U电源机箱,机箱为标准的U机箱,有类似U机箱设计或学习的,可以借鉴下。图纸用Solidworks2020设计,内有源文件也有通用格式STEP。
版权说明
用户在本站上传的作品如侵犯到您的权益,请与本站管理员联系删除。用户在本站下载的原创作品,只拥有作品的使用权,著作权归原作者所有,未经合法授权,用户不得以任何形式发布、传播、复制、转售该作品。
AI渲染-将平面图渲染为真实效果图
原图
渲染图
正在渲染中,请稍候...







0.png)
1.png)
2.png)
3.png)
4.png)