压铸铝冷却与激光打标自动化抓手(ID:1902128)
截图
AI截图渲染
✨AI图片渲染
| # | 文件名称 | 文件大小 |
|---|---|---|
| 1 | 17411451035582.zip | 11.67M |
| 2 | 压铸铝冷却与激光打标自动化抓手.x_t | 37.43M |
此图纸下载需要35金币
立即下载
发布者
安详的橘子
创作: 791
粉丝: 21
加入时间:2024-05-23
模型信息
图纸ID:1902128
图纸格式:x_t
文件大小:11.95M
所需金币:35
上传时间:2025-03-05 11:25:13
是否可编辑:可修改,不包括参数
软件版本:Parasolid
标签
图纸简介
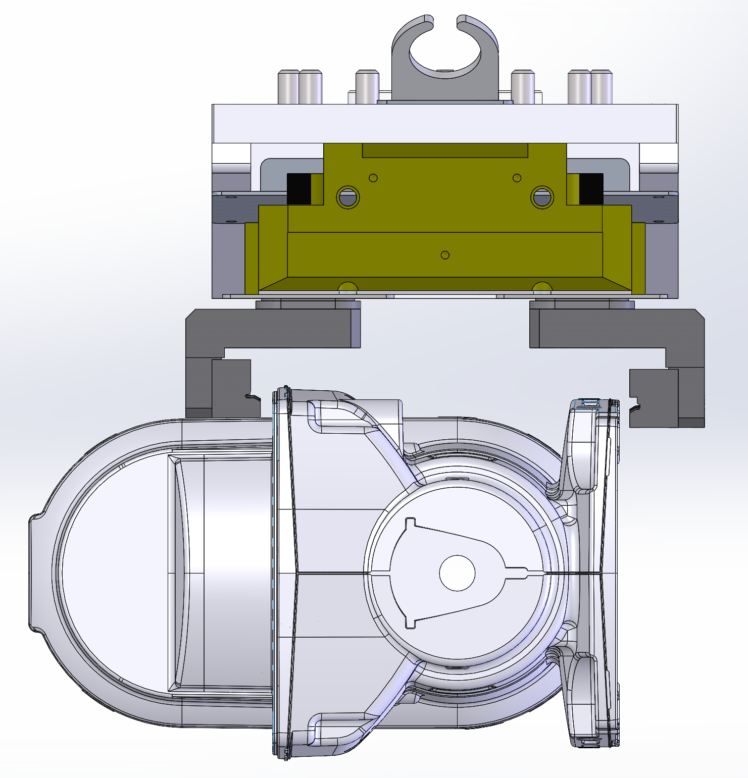
此三维模型为压铸岛机器人冷却与激光打标取件夹具,夹紧气缸采用雄克品牌,夹紧力大,稳定可靠,与产品接触部分采用可快速切换型,方便磨损后更换,是成熟产品,欢迎大家下载
版权说明
用户在本站上传的作品如侵犯到您的权益,请与本站管理员联系删除。用户在本站下载的原创作品,只拥有作品的使用权,著作权归原作者所有,未经合法授权,用户不得以任何形式发布、传播、复制、转售该作品。
AI渲染-将平面图渲染为真实效果图
原图
渲染图
正在渲染中,请稍候...






0.png)
1.png)
2.png)
3.png)
4.png)