PLFA-C990F压力管路过滤器(ID:2068476)
| # | 文件名称 | 文件大小 |
|---|---|---|
| 1 | 1745667472251.zip | 149.04K |
| 2 | PLFA-C990F总成.STEP | 696.50K |
此图纸下载需要50金币
立即下载
发布者
液压过滤技术从业者
创作: 765
粉丝: 5
加入时间:2025-04-25
模型信息
图纸格式:step
文件大小:152.62KB
所需金币:50
上传时间:2025-04-26 19:37:52
是否可编辑:可修改,包括参数
版本:STEP
标签
图纸简介
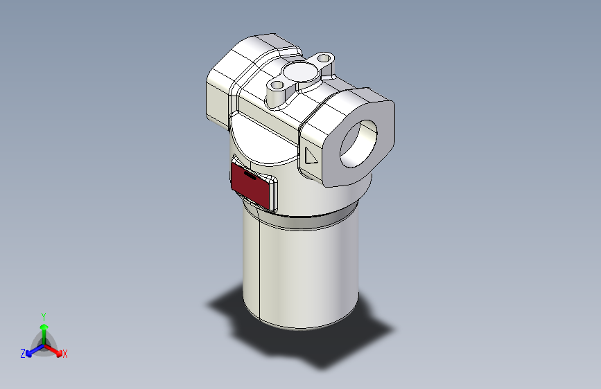
该过滤器安装在液压系统的压力管路上,用以滤除液压油中混入的机械杂质和液压油本身化学变化所产生的胶质、沥清质、炭渣质等,从而防止阀芯卡死、节流小孔缝隙和阻尼孔的堵塞以及液压元件过快磨损等故障的发生。
该过滤器过滤效果好,精度高,但堵塞后清洗比较难,而须更换滤芯。
该过滤器设有旁通阀和压差发讯装置,当滤芯污染堵塞到进出油口压差为0.5MPa时,即发出开关信号,此时更换滤芯,以达到保护系统安全的目的。
该过滤器滤芯采用玻璃纤维过滤材质的,具有过滤精度高,通油能力大、原始压力损失小、纳污量大等优点,其过滤精度以绝对过滤精度标定,过滤比B3、5、10、20≥200,过滤效率n>99.5%,符合IS0标准
版权说明
用户在本站上传的作品如侵犯到您的权益,请与本站管理员联系删除。用户在本站下载的原创作品,只拥有作品的使用权,著作权归原作者所有,未经合法授权,用户不得以任何形式发布、传播、复制、转售该作品。
作者其它图纸 查看更多
猜你喜欢

0.png)
1.png)
2.png)
3.png)
4.png)