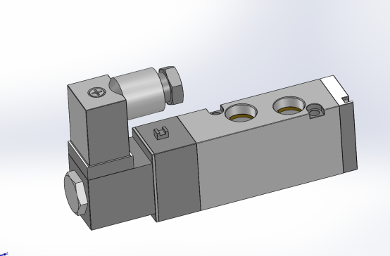
4款IFH500-HB罐底防混阀(ID:2714428)
截图
AI截图渲染
✨AI图片渲染
| # | 文件名称 | 文件大小 |
|---|---|---|
| 1 | 17600013657990.zip | 2.90M |
| 2 | IFH500-HB罐底防混阀[IFH500-HB-1.5s].sldprt | 564.29K |
| 3 | IFH500-HB罐底防混阀[IFH500-HB-2.5s].sldprt | 572.75K |
| 4 | IFH500-HB罐底防混阀[IFH500-HB-3s].sldprt | 570.87K |
| 5 | IFH500-HB罐底防混阀[IFH500-HB-4s].sldprt | 567.13K |
| 6 | 装配体2.SLDASM | 736.25K |
此图纸下载需要18金币
立即下载
发布者
156****6923
创作: 7970
粉丝: 49
加入时间:2024-07-22
模型信息
图纸ID:2714428
图纸格式:sldprt,sldasm
文件大小:2.97M
所需金币:18
上传时间:2025-10-09 17:16:07
是否可编辑:可修改,包括参数
软件版本:SOLIDWORKS 2017
标签
防混阀
图纸简介
IFH500-HB罐底防混阀 ,是一种用于防止不同介质在储罐底部混合的工业设备,主要用于制药、生物工程、精细化工及食品等洁净行业。
版权说明
用户在本站上传的作品如侵犯到您的权益,请与本站管理员联系删除。用户在本站下载的原创作品,只拥有作品的使用权,著作权归原作者所有,未经合法授权,用户不得以任何形式发布、传播、复制、转售该作品。
AI渲染-将平面图渲染为真实效果图
原图
渲染图
正在渲染中,请稍候...





0.png)
1.png)
2.png)
3.png)
4.png)