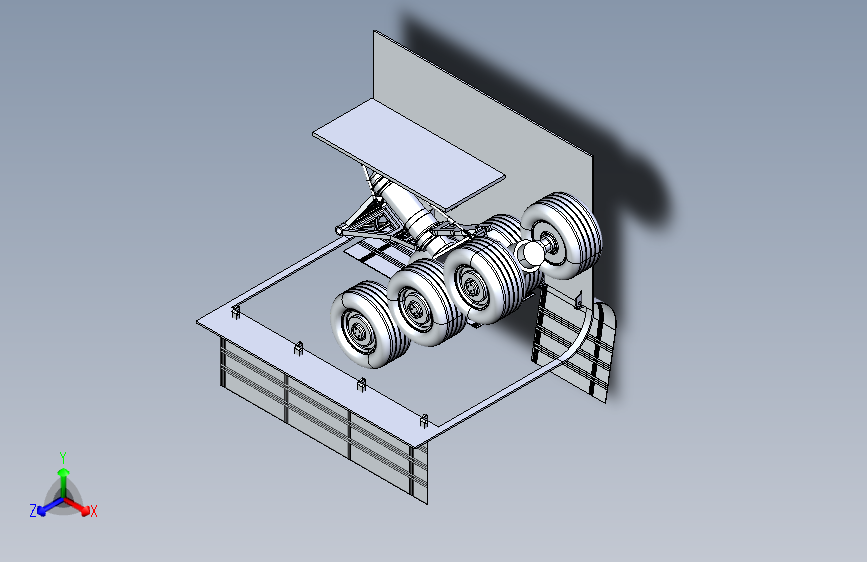
飞机起落架(ID:2717963)
截图
AI截图渲染
✨AI图片渲染
| # | 文件名称 | 文件大小 |
|---|---|---|
| 1 | 17601147115854.rar | 20.72M |
| 2 | zongzhuangtu.SLDASM | 18.18M |
| 3 | 飞机起落架.stp | 13.78M |
此图纸下载需要39金币
立即下载
发布者
知足常乐
创作: 47
粉丝: 1
加入时间:2023-10-29
模型信息
图纸ID:2717963
图纸格式:sldasm,stp
文件大小:21.21M
所需金币:39
上传时间:2025-10-11 00:45:15
是否可编辑:可修改,包括参数
软件版本:SOLIDWORKS 2024
标签
图纸简介
版权说明
用户在本站上传的作品如侵犯到您的权益,请与本站管理员联系删除。用户在本站下载的原创作品,只拥有作品的使用权,著作权归原作者所有,未经合法授权,用户不得以任何形式发布、传播、复制、转售该作品。
AI渲染-将平面图渲染为真实效果图
原图
渲染图
正在渲染中,请稍候...




0.png)
1.png)
2.png)
3.png)
4.png)