DN50下展阀(ID:2833112)
截图
AI截图渲染
✨AI图片渲染
| # | 文件名称 | 文件大小 |
|---|---|---|
| 1 | 17632910996495.rar | 706.65K |
| 2 | DN50下展阀.stp | 449.34K |
| 3 | 下展阀45度视图.png | 234.82K |
| 4 | 下展阀主视图.png | 207.00K |
| 5 | 下展阀侧视图.png | 137.57K |
| 6 | 下展阀俯视图.png | 66.42K |
此图纸下载需要50金币
立即下载
发布者
188****0118
创作: 1
粉丝: 0
加入时间:2025-08-24
模型信息
图纸ID:2833112
图纸格式:stp
文件大小:723.61KB
所需金币:50
上传时间:2025-11-16 19:05:00
是否可编辑:可修改,包括参数
软件版本:STEP
标签
下展阀
开关阀
底阀
切断阀
图纸简介
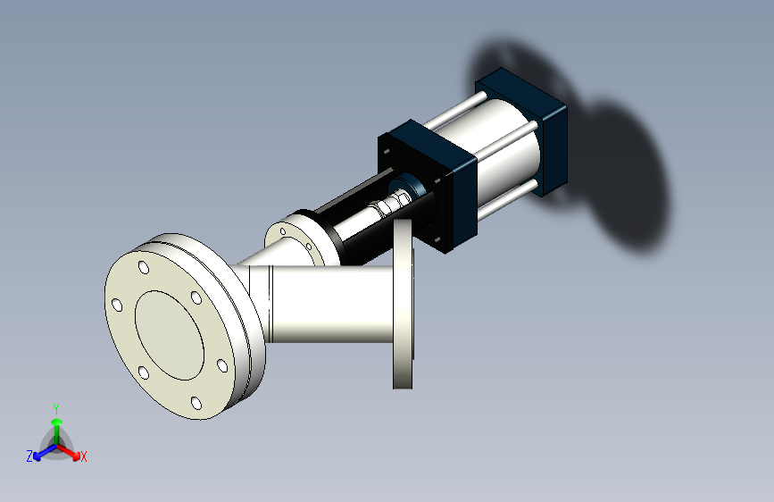
下展阀是一种专门设计的阀门,主要用于反应釜、储罐和其他容器的底部进行排料、放料、取样以及无死区关断操作。主要由阀体、阀瓣、密封圈、阀杆、支架、阀压盖、手轮、法兰、螺母、定位螺钉等零件组成。其结构特点在于阀瓣的下展式设计,即阀瓣在关闭状态下与阀座紧密贴合形成密封,而在开启时阀瓣会向下展开,形成一个较大的流道,保证物料顺利排出。这种设计能够有效地防止物料的泄漏和堵塞,尤其适用于高粘度、高固含量物料的放料。
版权说明
用户在本站上传的作品如侵犯到您的权益,请与本站管理员联系删除。用户在本站下载的原创作品,只拥有作品的使用权,著作权归原作者所有,未经合法授权,用户不得以任何形式发布、传播、复制、转售该作品。
AI渲染-将平面图渲染为真实效果图
原图
渲染图
正在渲染中,请稍候...


0.png)
1.png)
2.png)
3.png)
4.png)


