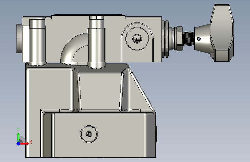
4款DZ先导式顺序阀(30系列)-板式连接(ID:2950859)
截图
AI截图渲染
✨AI图片渲染
| # | 文件名称 | 文件大小 |
|---|---|---|
| 1 | 17687993933062.zip | 4.22M |
| 2 | DZ先导式顺序阀(30系列)-板式连接[DZ10-1].step | 5.53M |
| 3 | DZ先导式顺序阀(30系列)-板式连接[DZ20-1].step | 5.54M |
| 4 | DZ先导式顺序阀(30系列)-板式连接[DZ20-2].step | 4.47M |
| 5 | DZ先导式顺序阀(30系列)-板式连接[DZ30-2].step | 5.02M |
此图纸下载需要7金币
立即下载
发布者
156****6923
创作: 7970
粉丝: 49
加入时间:2024-07-22
模型信息
图纸ID:2950859
图纸格式:step
文件大小:4.32M
所需金币:7
上传时间:2026-01-19 13:09:59
是否可编辑:可修改,包括参数
软件版本:STEP
标签
顺序阀
先导式顺序阀
图纸简介
是一种用于液压系统的压力控制阀,其公称通径为30毫米,采用板式安装方式,通过先导阀控制主阀芯的启闭,实现按压力顺序动作的功能。适用于液压系统中需要按压力顺序控制次级回路的场景,如预加载、切换或跟踪。
版权说明
用户在本站上传的作品如侵犯到您的权益,请与本站管理员联系删除。用户在本站下载的原创作品,只拥有作品的使用权,著作权归原作者所有,未经合法授权,用户不得以任何形式发布、传播、复制、转售该作品。
AI渲染-将平面图渲染为真实效果图
原图
渲染图
正在渲染中,请稍候...





0.png)
1.png)
2.png)
3.png)
4.png)