流遍GDBS-J20.07DK桁架油泵(ID:2958810)
截图
AI截图渲染
✨AI图片渲染
| # | 文件名称 | 文件大小 |
|---|---|---|
| 1 | 17689552821240.zip | 1.47M |
| 2 | GDBS-J20.07DK.STEP | 8.39M |
此图纸下载需要10金币
立即下载
发布者
156****6923
创作: 7970
粉丝: 49
加入时间:2024-07-22
模型信息
图纸ID:2958810
图纸格式:step
文件大小:1.51M
所需金币:10
上传时间:2026-01-21 08:28:04
是否可编辑:可修改,包括参数
软件版本:STEP
标签
油泵
桁架油泵
图纸简介
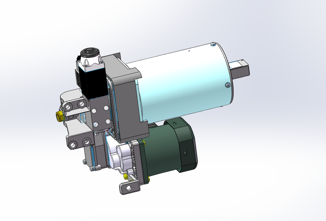
流遍GDBS-J20.07DK桁架油泵,GDBS-J20.07DK 是一款高压定量柱塞油泵,专为液压升降机、登高车、液压机械等设备的液压系统设计。其核心特点是采用高强度铝合金壳体、定量柱塞结构,工作压力高(可达20MPa),流量稳定。该泵结构紧凑、耐磨损、使用寿命长,能持续为液压油缸或马达提供稳定可靠的压力油,是各类中小型液压桁架设备的理想动力源。
版权说明
用户在本站上传的作品如侵犯到您的权益,请与本站管理员联系删除。用户在本站下载的原创作品,只拥有作品的使用权,著作权归原作者所有,未经合法授权,用户不得以任何形式发布、传播、复制、转售该作品。
作者其它图纸 查看更多
AI渲染-将平面图渲染为真实效果图
原图
渲染图
正在渲染中,请稍候...





0.png)
1.png)
2.png)
3.png)
4.png)