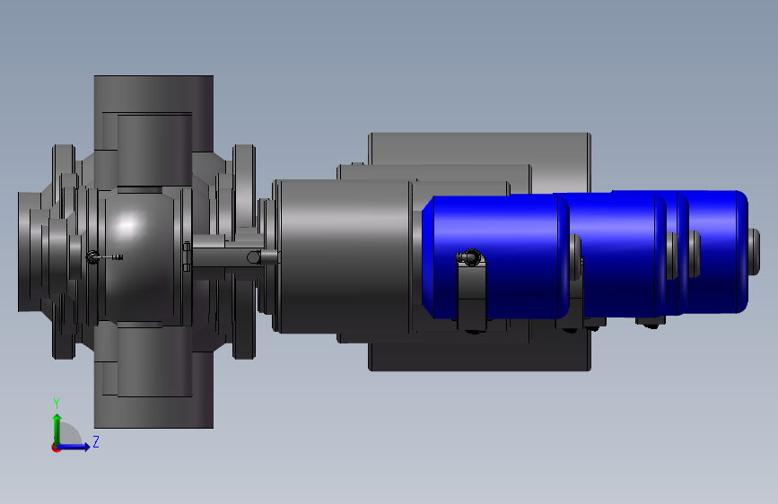
5款IFH200-HT双密封防混阀(ID:2962308)
截图
AI截图渲染
✨AI图片渲染
| # | 文件名称 | 文件大小 |
|---|---|---|
| 1 | 17690449613689.zip | 4.23M |
| 2 | IFH200-HT双密封防混阀[IFH200-HT-1.5s].sldprt | 680.40K |
| 3 | IFH200-HT双密封防混阀[IFH200-HT-2.5s].sldprt | 668.75K |
| 4 | IFH200-HT双密封防混阀[IFH200-HT-2s].sldprt | 670.73K |
| 5 | IFH200-HT双密封防混阀[IFH200-HT-3s].sldprt | 671.61K |
| 6 | IFH200-HT双密封防混阀[IFH200-HT-4s].sldprt | 665.49K |
| 7 | 装配体12.SLDASM | 1.05M |
此图纸下载需要8金币
立即下载
发布者
156****6923
创作: 7970
粉丝: 49
加入时间:2024-07-22
模型信息
图纸ID:2962308
图纸格式:sldprt,sldasm
文件大小:4.33M
所需金币:8
上传时间:2026-01-22 09:22:47
是否可编辑:可修改,包括参数
软件版本:SOLIDWORKS 2022
标签
防混阀
双密封防混阀
图纸简介
是一种特定型号的卫生级阀门,主要用于防止不同介质在管道系统中发生交叉污染。它属于双密封防混阀的一种,其核心设计特点包括两个独立的阀芯密封件,在阀门关闭时形成一个与大气相通的泄漏腔,即使发生密封失效,泄漏物也会被安全导出,从而确保输送介质的纯净度。
版权说明
用户在本站上传的作品如侵犯到您的权益,请与本站管理员联系删除。用户在本站下载的原创作品,只拥有作品的使用权,著作权归原作者所有,未经合法授权,用户不得以任何形式发布、传播、复制、转售该作品。
作者其它图纸 查看更多
AI渲染-将平面图渲染为真实效果图
原图
渲染图
正在渲染中,请稍候...





0.png)
1.png)
2.png)
3.png)
4.png)