6款MG-MK型节流阀-单向节流阀(ID:2963144)
截图
AI截图渲染
✨AI图片渲染
| # | 文件名称 | 文件大小 |
|---|---|---|
| 1 | 17691193954492.zip | 7.85M |
| 2 | MG-MK型节流阀-单向节流阀[10].sldprt | 926.69K |
| 3 | MG-MK型节流阀-单向节流阀[20].sldprt | 752.45K |
| 4 | MG-MK型节流阀-单向节流阀[25].sldprt | 780.56K |
| 5 | MG-MK型节流阀-单向节流阀[30].sldprt | 775.69K |
| 6 | MG-MK型节流阀-单向节流阀[6].sldprt | 777.59K |
| 7 | MG-MK型节流阀-单向节流阀[8].sldprt | 822.46K |
| 8 | 装配体8.SLDASM | 3.22M |
此图纸下载需要8金币
立即下载
发布者
156****6923
创作: 7970
粉丝: 49
加入时间:2024-07-22
模型信息
图纸ID:2963144
图纸格式:sldprt,sldasm
文件大小:8.04M
所需金币:8
上传时间:2026-01-23 06:03:26
是否可编辑:可修改,包括参数
软件版本:SOLIDWORKS 2022
标签
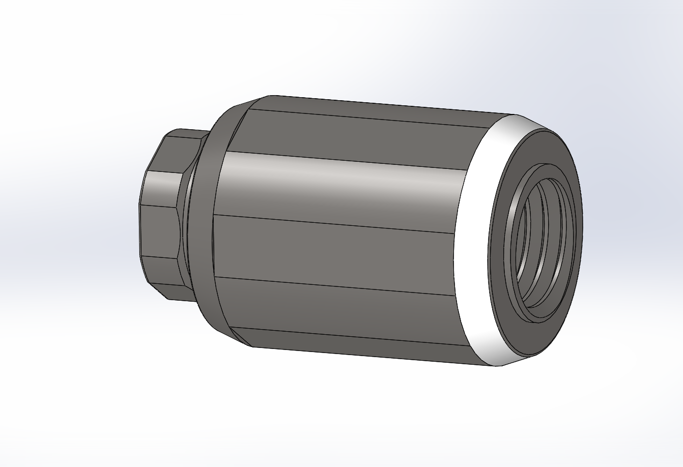
单向节流阀
节流阀
图纸简介
是一种用于液压系统的流量控制阀,结合了节流阀和单向阀的功能,根据流动方向实现不同的控制效果。应用:广泛用于控制液压缸、油马达等执行元件的速度,常见于重工业领域。
版权说明
用户在本站上传的作品如侵犯到您的权益,请与本站管理员联系删除。用户在本站下载的原创作品,只拥有作品的使用权,著作权归原作者所有,未经合法授权,用户不得以任何形式发布、传播、复制、转售该作品。
AI渲染-将平面图渲染为真实效果图
原图
渲染图
正在渲染中,请稍候...

0.png)
2.png)
3.png)



