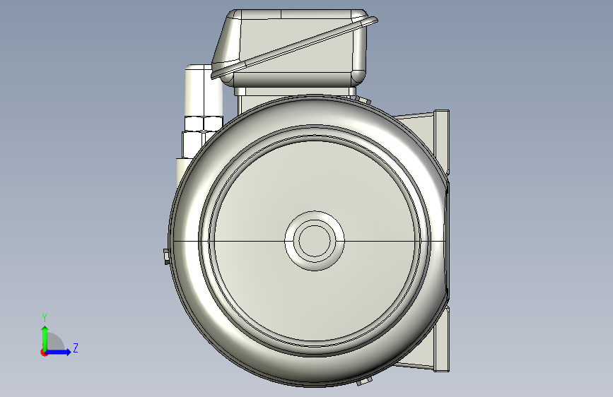
2HB双联油泵电机(ID:2963473)
截图
AI截图渲染
✨AI图片渲染
| # | 文件名称 | 文件大小 |
|---|---|---|
| 1 | 17692167857712.zip | 2.80M |
| 2 | TOP-2MF750-203HBM-VB204HB-VB.step | 11.92M |
此图纸下载需要5金币
立即下载
发布者
156****6923
创作: 7970
粉丝: 49
加入时间:2024-07-22
模型信息
图纸ID:2963473
图纸格式:step
文件大小:2.87M
所需金币:5
上传时间:2026-01-24 09:06:30
是否可编辑:可修改,包括参数
软件版本:STEP
标签
电机
油泵电机
双联油泵电机
图纸简介
是一种集成式流体输送设备,通常指将2HB系列双联摆线齿轮泵与电机直接组合成一体的装置,主要用于机械设备的集中润滑、冷却油循环或液压系统供油。 应用领域:广泛应用于数控机床、加工中心、齿轮箱、油冷机、冷墩机等设备,为轴承、齿轮等部件提供持续的润滑油或冷却液。
版权说明
用户在本站上传的作品如侵犯到您的权益,请与本站管理员联系删除。用户在本站下载的原创作品,只拥有作品的使用权,著作权归原作者所有,未经合法授权,用户不得以任何形式发布、传播、复制、转售该作品。
作者其它图纸 查看更多
AI渲染-将平面图渲染为真实效果图
原图
渲染图
正在渲染中,请稍候...




0.png)
1.png)
2.png)
3.png)
4.png)