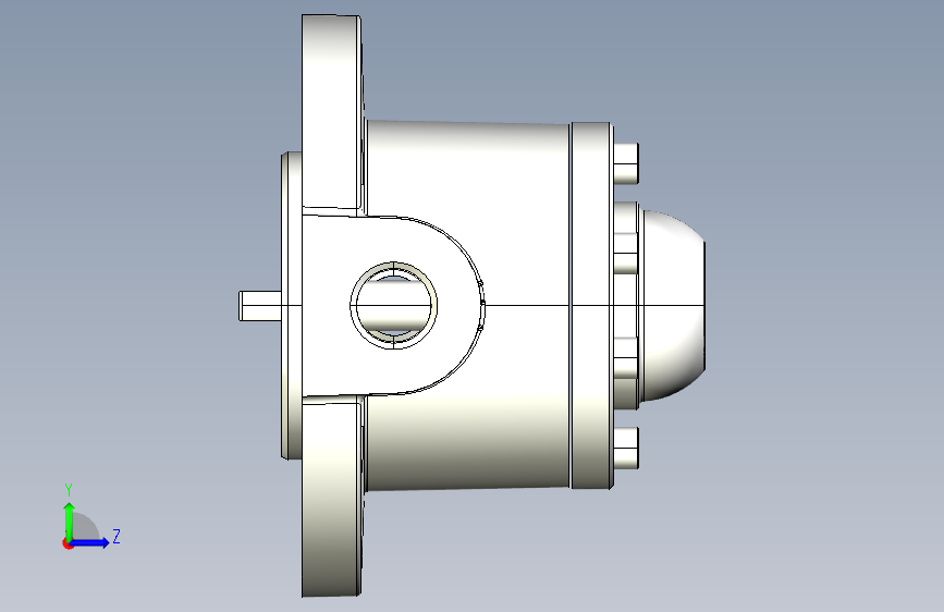
2RA双向润滑油泵(ID:2963491)
截图
AI截图渲染
✨AI图片渲染
| # | 文件名称 | 文件大小 |
|---|---|---|
| 1 | 17692190998916.zip | 631.03K |
| 2 | 2RA-12C.step | 2.78M |
此图纸下载需要7金币
立即下载
发布者
156****6923
创作: 7970
粉丝: 49
加入时间:2024-07-22
模型信息
图纸ID:2963491
图纸格式:step
文件大小:646.17KB
所需金币:7
上传时间:2026-01-24 09:45:00
是否可编辑:可修改,包括参数
软件版本:STEP
标签
油泵
双向润滑油泵
图纸简介
该类型泵通常采用摆线齿轮(或称摆线转子)结构,具有体积小、噪音低、输油平稳和自吸性强的优点。典型应用:广泛用于机床、减速机、齿轮箱、铣床、车床、制药机械等设备的集中润滑系统。
版权说明
用户在本站上传的作品如侵犯到您的权益,请与本站管理员联系删除。用户在本站下载的原创作品,只拥有作品的使用权,著作权归原作者所有,未经合法授权,用户不得以任何形式发布、传播、复制、转售该作品。
AI渲染-将平面图渲染为真实效果图
原图
渲染图
正在渲染中,请稍候...





0.png)
1.png)
2.png)
3.png)
4.png)