有源六线圈吉他拾音器(ID:3036691)
截图
AI截图渲染
✨AI图片渲染
| # | 文件名称 | 文件大小 |
|---|---|---|
| 1 | 17720559669621.zip | 271.89K |
| 2 | Snimac_6xCoil_Active-all_3D.png | 30.35K |
| 3 | Snimac_6xCoil_Active-box_3D.png | 24.35K |
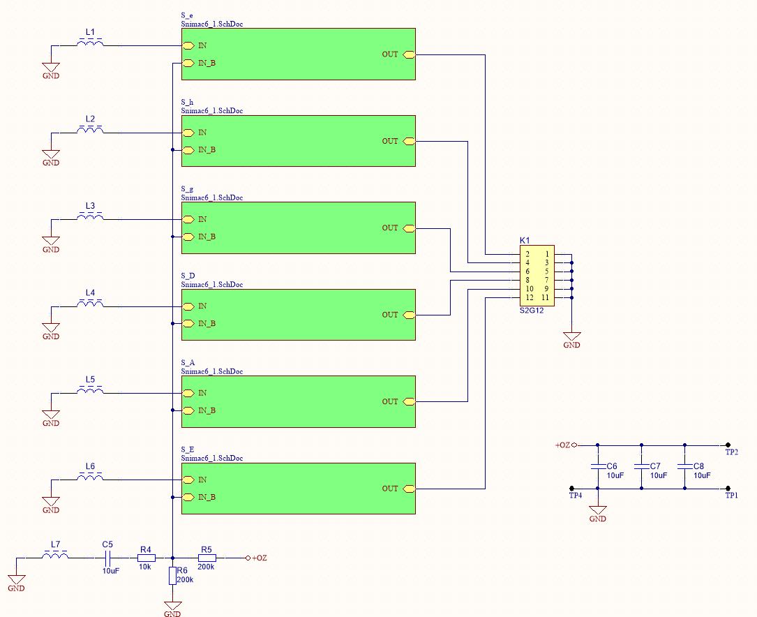
| 4 | Snimac_6xCoil_Active-Sch.png | 46.12K |
| 5 | Snimac_6xColi_Active-box.step | 170.47K |
此图纸下载需要350金币
立即下载
发布者
毕业设计代做 需要加Q88974653
创作: 32121
粉丝: 81
加入时间:2023-01-11
模型信息
图纸ID:3036691
图纸格式:step
文件大小:278.41KB
所需金币:350
上传时间:2026-02-26 05:46:06
是否可编辑:可修改,包括参数
软件版本:STEP
标签
图纸简介
版权说明
用户在本站上传的作品如侵犯到您的权益,请与本站管理员联系删除。用户在本站下载的原创作品,只拥有作品的使用权,著作权归原作者所有,未经合法授权,用户不得以任何形式发布、传播、复制、转售该作品。
AI渲染-将平面图渲染为真实效果图
原图
渲染图
正在渲染中,请稍候...



0.png)
1.png)
2.png)
3.png)
4.png)
