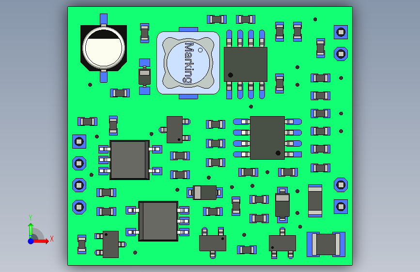
mbus主控突破模块(ID:3039065)
截图
AI截图渲染
✨AI图片渲染
| # | 文件名称 | 文件大小 |
|---|---|---|
| 1 | 17722267633343.zip | 4.72M |
| 2 | MBUSModuleV01-01-00.stp | 4.72M |
此图纸下载需要350金币
立即下载
发布者
毕业设计代做 需要加Q88974653
创作: 32235
粉丝: 81
加入时间:2023-01-11
模型信息
图纸ID:3039065
图纸格式:stp
文件大小:4.83M
所需金币:350
上传时间:2026-02-28 05:12:46
是否可编辑:可修改,包括参数
软件版本:STEP
标签
图纸简介
版权说明
用户在本站上传的作品如侵犯到您的权益,请与本站管理员联系删除。用户在本站下载的原创作品,只拥有作品的使用权,著作权归原作者所有,未经合法授权,用户不得以任何形式发布、传播、复制、转售该作品。
AI渲染-将平面图渲染为真实效果图
原图
渲染图
正在渲染中,请稍候...

0.png)
1.png)
2.png)
3.png)
4.png)