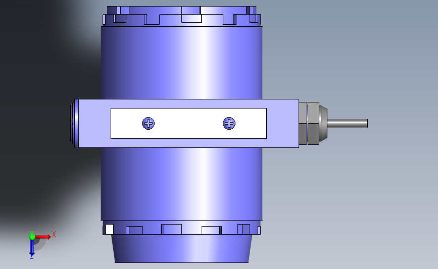
本安型工业压力变送器(ID:323416)
截图
AI截图渲染
✨AI图片渲染
| # | 文件名称 | 文件大小 |
|---|---|---|
| 1 | +必看说明+.txt | 144B |
| 2 | 16622706252713.zip | 755.42K |
| 3 | FST800-224本安型工业压力变送器[FST800-224].sldprt | 759.87K |
| 4 | 【海量3D模型下载,三维模型免费下载】-开拔网.url | 129B |
此图纸下载需要7金币
立即下载
发布者
攘外必先安内。
创作: 77140
粉丝: 914
加入时间:2021-05-06
模型信息
图纸ID:323416
图纸格式:sldprt
文件大小:773.55KB
所需金币:7
上传时间:2022-09-04 13:50:27
是否可编辑:可修改,包括参数
软件版本:SOLIDWORKS 2018
标签
图纸简介
版权说明
用户在本站上传的作品如侵犯到您的权益,请与本站管理员联系删除。用户在本站下载的原创作品,只拥有作品的使用权,著作权归原作者所有,未经合法授权,用户不得以任何形式发布、传播、复制、转售该作品。
AI渲染-将平面图渲染为真实效果图
原图
渲染图
正在渲染中,请稍候...

0.png)
1.png)
2.png)
3.png)
4.png)