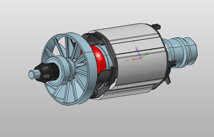
手持打磨机专用带配重电机(ID:396954)
| # | 文件名称 | 文件大小 |
|---|---|---|
| 1 | 16693908004806.zip | 2.02M |
| 2 | 360截图20220403183654067.jpg | 32.95K |
| 3 | 360截图20220403183656234.jpg | 26.61K |
| 4 | 360截图20220403183659451.jpg | 32.48K |
| 5 | 360截图20220403183702131.jpg | 35.91K |
| 6 | 手持打磨机专用带配重电机.stp | 7.45M |
此图纸下载需要35金币
立即下载
发布者
落后的皮皮虾
创作: 83607
粉丝: 410
加入时间:2022-09-02
模型信息
图纸格式:stp
文件大小:2.06M
所需金币:35
上传时间:2022-11-25 23:40:02
是否可编辑:可修改,不包括参数
版本:STEP
标签
手持
打磨机
配重
电机
手持打磨机专用带配重电机
图纸简介
手持打磨机专用带配重电机:放置在电动设备内,用于打磨和切割设备使用,设置有配重旋转,图纸精细,结构新颖,可以修改,可以作为机械设计学员参考使用。
版权说明
用户在本站上传的作品如侵犯到您的权益,请与本站管理员联系删除。用户在本站下载的原创作品,只拥有作品的使用权,著作权归原作者所有,未经合法授权,用户不得以任何形式发布、传播、复制、转售该作品。

0.png)
1.png)
2.png)
3.png)
4.png)



