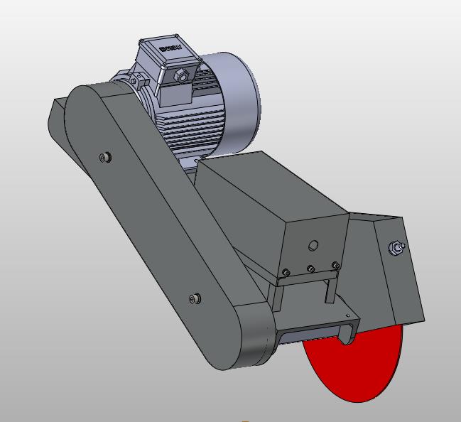
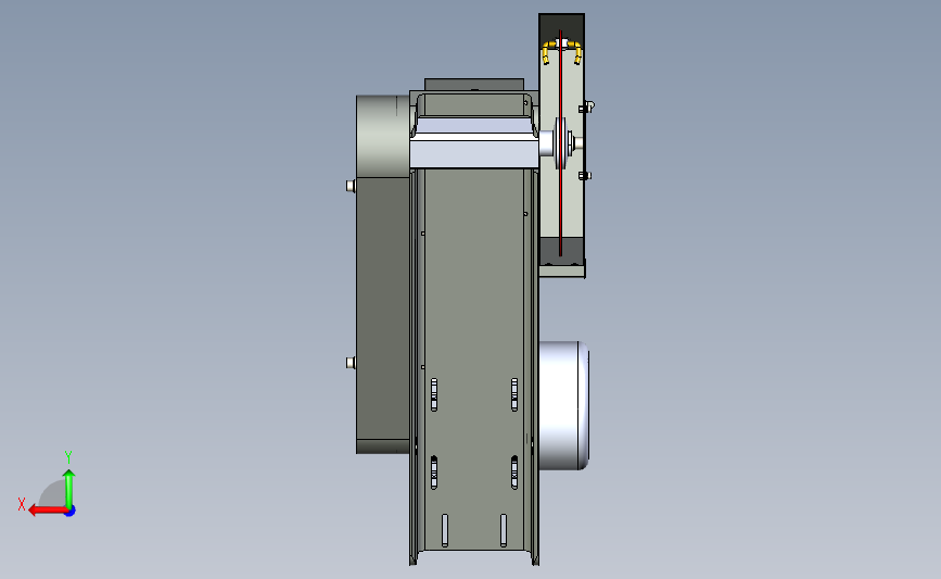
混凝土伸缩缝路面汽油开缝机(ID:405612)
截图
AI截图渲染
✨AI图片渲染
| # | 文件名称 | 文件大小 |
|---|---|---|
| 1 | 16701483142539.zip | 935.19K |
| 2 | 360截图20220411174731304.jpg | 26.53K |
| 3 | 360截图20220411174733735.jpg | 28.12K |
| 4 | 360截图20220411174744070.jpg | 28.16K |
| 5 | 360截图20220411174746577.jpg | 27.16K |
| 6 | 混凝土伸缩缝路面汽油开缝机.stp | 3.84M |
此图纸下载需要25金币
立即下载
发布者
落后的皮皮虾
创作: 96818
粉丝: 434
加入时间:2022-09-02
模型信息
图纸ID:405612
图纸格式:stp
文件大小:957.63KB
所需金币:25
上传时间:2022-12-04 18:05:15
是否可编辑:可修改,不包括参数
软件版本:STEP
标签
伸缩缝
混凝土
汽油
开缝机
混凝土伸缩缝路面汽油开缝机
图纸简介
混凝土伸缩缝路面汽油开缝机:采用电机进行驱动,下部设置有切割轮盘,满足自动切割需求,细节已经做到位,可以修改,如果感兴趣,也可以作为参考学习使用。
版权说明
用户在本站上传的作品如侵犯到您的权益,请与本站管理员联系删除。用户在本站下载的原创作品,只拥有作品的使用权,著作权归原作者所有,未经合法授权,用户不得以任何形式发布、传播、复制、转售该作品。
AI渲染-将平面图渲染为真实效果图
原图
渲染图
正在渲染中,请稍候...

0.png)
1.png)
2.png)
3.png)
4.png)


