糖浆调制发酵生产线(ID:809429)
| # | 文件名称 | 文件大小 |
|---|---|---|
| 1 | 1.pdf | 559.13K |
| 2 | 17006563551533.zip | 40.48M |
| 3 | 2.pdf | 372.36K |
| 4 | 3.pdf | 708.67K |
| 5 | 4.pdf | 490.99K |
| 6 | LiquidSyrupSuspensionPreparationPlant.pdf | 1.83M |
| 7 | QQ截图20140530110939.jpg | 683.39K |
| 8 | QQ截图20140530110951.jpg | 273.45K |
| 9 | QQ截图20140530111000.jpg | 180.87K |
| 10 | QQ截图20140530111010.jpg | 650.82K |
| 11 | QQ截图20140530111023.jpg | 297.47K |
| 12 | QQ截图20140530111030.jpg | 330.99K |
| 13 | untitled.26.jpg | 372.32K |
| 14 | untitled.27.jpg | 279.42K |
| 15 | 糖浆调制发酵生产线.stp | 33.88M |
此图纸下载需要12金币
立即下载
发布者
whqq
创作: 436
粉丝: 14
加入时间:2023-07-02
模型信息
图纸格式:pdf,stp
文件大小:41.45M
所需金币:12
上传时间:2023-11-22 20:33:14
是否可编辑:可修改,不包括参数
版本:STEP
标签
糖浆
发酵
图纸简介
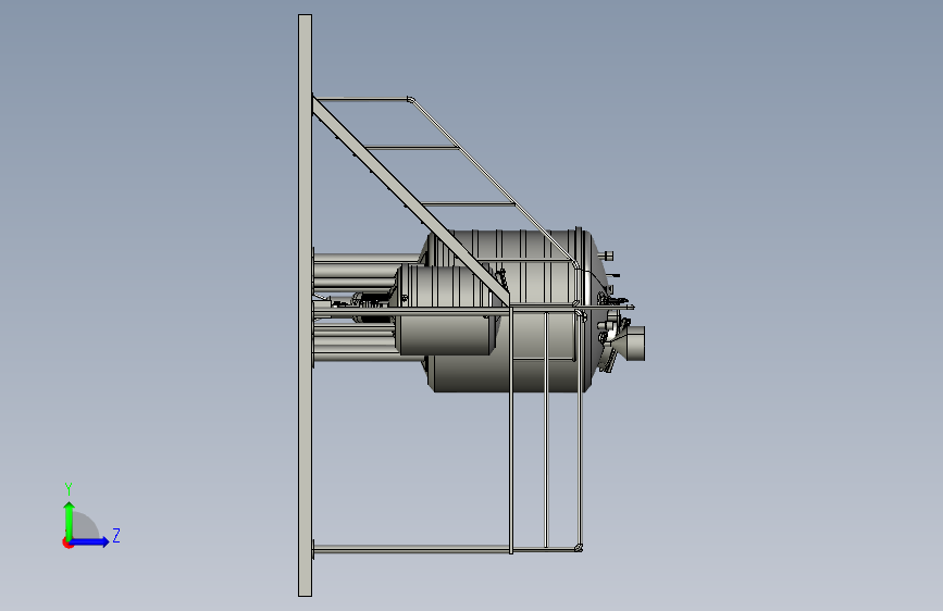
这是一个生物工厂糖浆发酵罐的模型,根据生产工艺有三个大小不一的相互串联的发酵罐,还有一部走台,用来方便工人操作,观察发酵情况。文件为stp文件,proe5.0能打开,内部还有一些pdf文件,为图纸文件,模型的说明等等。
版权说明
用户在本站上传的作品如侵犯到您的权益,请与本站管理员联系删除。用户在本站下载的原创作品,只拥有作品的使用权,著作权归原作者所有,未经合法授权,用户不得以任何形式发布、传播、复制、转售该作品。
作者其它图纸 查看更多



2.png)

4.png)





0.png)
1.png)
3.png)