Φ550mm的数控车床总体设计及四方回转刀架设计【含CAD图纸+说明书】(ID:976411)
# | 文件名称 | 文件大小 |
---|---|---|
1 | 17093450628406.zip | 1.47M |
2 | Φ550mm的数控车床四方回转刀架装配.dwg | 202.56K |
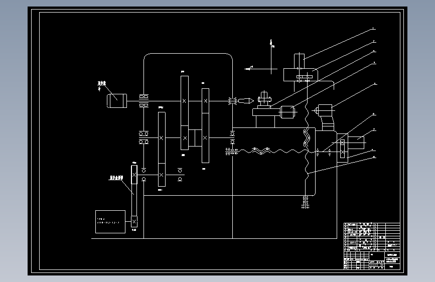
3 | Φ550mm的数控车床总体设计传动系统图.dwg | 202.25K |
4 | Φ550mm的数控车床总体设计及四方回转刀架设计说明书.doc | 1.58M |
5 | Φ550mm的数控车床总体设计尺寸联系图.dwg | 364.34K |
6 | Φ550mm的数控车床机床硬件电路图.dwg | 116.19K |
7 | 字数统计.png | 34.23K |
此图纸下载需要200金币
立即下载
发布者
愉快的咖啡豆
创作: 24702
粉丝: 684
加入时间:2023-06-16

模型信息
图纸格式:dwg
文件大小:1.51M
所需金币:200
上传时间:2024-03-02 10:04:22
是否可编辑:可修改,包括参数
版本:AutoCAD 2007
标签
图纸简介
版权说明
用户在本站上传的作品如侵犯到您的权益,请与本站管理员联系删除。用户在本站下载的原创作品,只拥有作品的使用权,著作权归原作者所有,未经合法授权,用户不得以任何形式发布、传播、复制、转售该作品。
作者其它图纸 查看更多