齿轮齿条往复运动机构(ID:2393524)
截图
AI截图渲染
✨AI图片渲染
| # | 文件名称 | 文件大小 |
|---|---|---|
| 1 | 1752498759383.rar | 2.56M |
| 2 | 固定座.SLDPRT | 295.00K |
| 3 | 摇臂.SLDPRT | 199.00K |
| 4 | 直齿M2X20.SLDPRT | 426.50K |
| 5 | 直齿M2X20(薄).DWG | 84.56K |
| 6 | 直齿M2X20(薄).SLDDRW | 422.50K |
| 7 | 直齿M2X20(薄).SLDPRT | 410.50K |
| 8 | 直齿M2X60.DWG | 115.69K |
| 9 | 直齿M2X60.SLDDRW | 557.00K |
| 10 | 直齿M2X60.SLDPRT | 873.50K |
| 11 | 装配体1.SLDASM | 448.50K |
| 12 | 轴1-副本.SLDPRT | 157.00K |
| 13 | 轴1.SLDPRT | 156.50K |
| 14 | 长臂.SLDPRT | 349.00K |
| 15 | 齿条-模数2.SLDPRT | 450.50K |
| 16 | 齿条架.SLDPRT | 591.50K |
此图纸下载需要20金币
立即下载
发布者
机械小粤
创作: 965
粉丝: 100
加入时间:2023-06-17
模型信息
图纸ID:2393524
图纸格式:sldprt,dwg,slddrw,sldasm
文件大小:2.62M
所需金币:20
上传时间:2025-07-14 21:13:03
是否可编辑:可修改,包括参数
软件版本:SOLIDWORKS 2014
标签
图纸简介
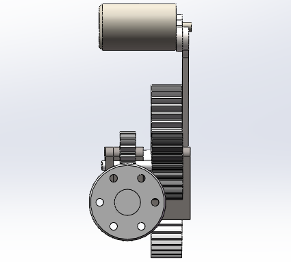
齿轮齿条机构在工业领域发挥着至关重要的作用,它能够将旋转运动高效地转化为直线运动。凭借其卓越的精度、承载能力、刚性以及速度,这种机构在各类机床以及需要快速且精准定位的设备中得到了广泛应用。
版权说明
用户在本站上传的作品如侵犯到您的权益,请与本站管理员联系删除。用户在本站下载的原创作品,只拥有作品的使用权,著作权归原作者所有,未经合法授权,用户不得以任何形式发布、传播、复制、转售该作品。
AI渲染-将平面图渲染为真实效果图
原图
渲染图
正在渲染中,请稍候...




0.png)
1.png)
2.png)
3.png)
4.png)